DOI
https://doi.org/10.18849/ve.v2i4.111Abstract
Objective:
Investigation of the therapeutic effect of a protocol using non-antibiotic Intra Epidine (IE) spray containing copper and zinc chelate on M2 digital dermatitis (DD) lesions compared to a treatment protocol using antibiotic chlortetracycline (CTC) spray for non-inferiority testing.
Background:
Digital dermatitis (DD) is an infection in dairy cattle which frequently results in lameness. A common individual treatment for DD in Europe is a topical administration of antibiotic CTC spray. Given the important objective to minimise antibiotic use in order to prevent selection for antibiotic resistance, there is a need for effective non-antibiotic treatments for common animal diseases.
Evidentiary value:
This clinical trial on commercial farms with registered products is valuable for all veterinary practitioners interested in the quantitative curative effects of treatments forDD.
Methods:
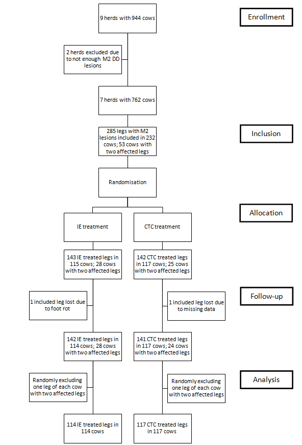
Professional hoof trimmers trimmed hind legs of 944 cows from nine dairy herds. All legs with DD M2 lesions were included and randomly assigned to a treatment protocol with IE spray or CTC spray according to the label instructions from the manufacturers. At the end of the study 231 individual legs, one per cow, in seven herds were eligible for analysis. Clinical improvement was defined as the transition of the clinical most relevant ulcerative M2 lesion to any other less severe lesion stage at 10 days after the start of the treatment.
Results:
The overall individual leg clinical improvement rate of IE spray (86.8%) was higher compared to CTC spray (47.9%). The herd adjusted odds ratio for clinical improvement was 8.2 (95% CI 4.2 – 15.7) for IE spray versus CTC spray with an estimated Relative Risk of 1.9.
Conclusion:
In conclusion, the IE treatment protocol was non-inferior but more effective than the CTC treatment protocol to clinically improve DD M2 lesions.
References
Beaudeau, F., Fourichon, C., (1998). Estimating relative risk of disease from outputs of logistic regression when the disease is not rare. Preventive Veterinary Medicine, 36, 243-56. DOI: http://dx.doi.org/10.1016/S0167-5877(98)00095-6
Berry, S., Read, D., Walker, R., et al., (2010). Clinical, histologic, and bacteriologic findings in dairy cows with digital dermatitis (footwarts) one month after topical treatment with lincomycin hydrochloride or oxytetracycline hydrochloride. Journal of the American Veterinary Medical Association, 237, 555-60. DOI: http://dx.doi.org/10.2460/javma.237.5.555
Berry, S., Read, D., Famula, T., et al., (2012). Long-term observations on the dynamics of bovine digital dermatitis lesions on a California dairy after topical treatment with lincomycin HCl. Veterinary Journal, 193, 654-8. DOI: http://dx.doi.org/10.1016/j.tvjl.2012.06.048
Blowey, R., (1987). Digital dermatitis in dairy cattle. Veterinary Record, 121, 505-8. http://dx.doi.org/10.1136/vr.122.21.505
Brizzi, A., (1993). Bovine digital dermatitis. Bovine Practitioner, 33-7.
Bruijnis, M., Hogeveen, H., Noordhuizen-Stassen, E., (2010). Assessing economic consequences of foot disorders in dairy cattle using a dynamic stochastic simulation model. Journal of Dairy Science, 93, 2419-32. DOI: http://dx.doi.org/10.3168/jds.2009-2721
CBG-MEB, 2013. College ter Beoordeling van Geneesmiddelen - Medicines Evaluation Board, 2013. Product information CTC spray, REG NL 9013. In Dutch. http://www.cbg-meb.nl/CBG/nl/diergeneesmiddelen/diergeneesmiddeleninformatiebank/default.htm (accessed 30 June 2014).
Cha, E., Hertl, J.A., Bar, D., et al., (2010). The cost of different types of lameness in dairy cows calculated by dynamic programming. Preventive veterinary medicine, 97, 1-8. DOI: http://dx.doi.org/10.1016/j.prevetmed.2010.07.011
Döpfer, D., Koopmans, A., Meijer, F., et al., (1997). Histological and bacteriological evaluation of digital dermatitis in cattle, with special reference to spirochaetes and Campylobacter faecalis. Veterinary Record, 140, 620-3. DOI: http://dx.doi.org/10.1136/vr.140.24.620
Döpfer, D., Holzhauer, M., Boven, M., (2012). The dynamics of digital dermatitis in populations of dairy cattle: model-based estimates of transition rates and implications for control. Veterinary Journal, 193, 648-53. DOI: http://dx.doi.org/10.1016/j.tvjl.2012.06.047
Enting, H., Kooij, D., Dijkhuizen, A., et al., (1997). Economic losses due to clinical lameness in dairy cattle. Livestock Production Science, 49, 259-67. DOI: http://dx.doi.org/10.1016/S0301-6226(97)00051-1
Gomez, A., Cook, N., Bernardoni, N., et al., (2012). An experimental infection model to induce digital dermatitis infection in cattle. Journal of Dairy Science, 95, 1821-30. DOI: http://dx.doi.org/10.3168/jds.2011-4754
Holzhauer, M., Hardenberg, C., Bartels, C., et al., (2006). Herd- and cow-level prevalence of digital dermatitis in The Netherlands and associated risk factors. Journal of Dairy Science, 89, 580-8. DOI: http://dx.doi.org/10.3168/jds.S0022-0302(06)72121-X
Holzhauer, M., Bartels, C., Barneveld, M., et al., (2011). Curative effect of topical treatment of digital dermatitis with a gel containing activated copper and zinc chelate. Veterinary Record, 169, 555. DOI: http://dx.doi.org/10.1136/vr.d5513
Holzhauer, M., Bartels, C., Bergsten, C., et al., (2012). The effect of an acidified, ionized copper sulphate solution on digital dermatitis in dairy cows. Veterinary Journal, 193, 659-63. DOI: http://dx.doi.org/10.1016/j.tvjl.2012.06.049
Manske, T., Hultgren, J., Bergsten, C., (2002). Topical treatment of digital dermatitis associated with severe heel-horn erosion in a Swedish dairy herd. Preventive Veterinary Medicine, 53, 215-31. DOI: http://dx.doi.org/10.1016/S0167-5877(01)00268-9
Mumba, T., Döpfer, D., Kruitwagen, C., et al., 1999. Detection of spirochetes by polymerase chain reaction and its relation to the course of digital dermatitis after local antibiotic treatment in dairy cattle. Journal of Veterinary Medicine, Series B, 46, 117-26. DOI: http://dx.doi.org/10.1111/j.0931-1793.1999.00212.x
Rasmussen, M., Capion, N., Klitgaard, K., et al., (2012). Bovine digital dermatitis: Possible pathogenic consortium consisting of Dichelobacter nodosus and multiple Treponema species. Journal of Veterinary Microbiology, 160, 151-61. DOI: http://dx.doi.org/10.1016/j.vetmic.2012.05.018
Read, D., Walker, R., (1998). Papillomatous digital dermatitis (footwarts) in California dairy cattle: clinical and gross pathologic findings. Journal of Veterinary Diagnostic Investigation, 10, 67-76. DOI: http://dx.doi.org/10.1177/104063879801000112
Refaai, W., Aert, M., El Aal, A., et al., (2013). Infectious diseases causing lameness in cattle with a main emphasis on digital dermatitis (Mortellaro disease). Livestock Science, 156, 53-63. DOI: http://dx.doi.org/10.1016/j.livsci.2013.06.004
REFLECT, 2010. The REFLECT Statement: Reporting Guidelines for Randomized Controlled Trials in Livestock and Food Safety: Explanation and Elaboration. http://www.reflect-statement.org/statement/ (accessed 20 June 2014).
Schroeder, C., Parlor, K., Marsh, T., et al., (2003). Characterization of the predominant anaerobic bacterium recovered from digital dermatitis lesions in three Michigan dairy cows. Anaerobe, 9, 151-5. DOI: http://dx.doi.org/10.1016/S1075-9964(03)00084-2
Schukken, Y., Zurakowski, M., Rauch, B., et al., (2013). Noninferiority trial comparing a first-generation cephalosporin with a third-generation cephalosporin in the treatment of nonsevere clinical mastitis in dairy cows. Journal of Dairy Science, 96, 6763-74. DOI: http://dx.doi.org/10.3168/jds.2013-6713
Shearer, J.K., Hernandez, J., (2000). Efficacy of two modified nonantibiotic formulations (Victory) for treatment of papillomatous digital dermatitis in dairy cows. Journal of Dairy Science, 83, 741-75. DOI: http://dx.doi.org/10.3168/jds.S0022-0302(00)74936-8
Somers, J., Frankena, K., Noordhuizen-Stassen, E., et al., (2005a). Risk factors for digital dermatitis in dairy cows kept in cubicle houses in The Netherlands. Preventive Veterinary Medicine, 71, 11-21. DOI: http://dx.doi.org/10.1016/j.prevetmed.2005.05.002
Somers, J., Schouten, W., Frankena, K., et al., (2005b). Development of claw traits and claw lesions in dairy cows kept on different floor systems. Journal of Dairy Science, 88, 110-20. DOI: http://dx.doi.org/10.3168/jds.S0022-0302(05)72668-0
Stamm, L., Bergen, H., Walker, R., (2002). Molecular typing of papillomatous digital dermatitis-associated Treponema isolates based on analysis of 16S-23S ribosomal DNA intergenic spacer regions. Journal of Clinical Microbiology, 40, 3463-9. DOI: http://dx.doi.org/10.1128/JCM.40.9.3463-3469.2002
WVAB, (2016). Werkgroep Veterinair Antibioticum Beleid KNMvD, 2016. Formularium Melkvee versie 1.1, 2.5.5 Mortellaro (dermatitis digitalis). In Dutch. http://wvab.knmvd.nl/formularia (accessed 20 August 2017).
License
Veterinary Evidence uses the Creative Commons copyright Creative Commons Attribution 4.0 International License. That means users are free to copy and redistribute the material in any medium or format. Remix, transform, and build upon the material for any purpose, even commercially - with the appropriate citation.
Most read articles by the same author(s)
- Mirjam Nielen, Introduction to Statistics , Veterinary Evidence: Vol. 2 No. 1 (2017): The first issue of 2017